PNAS | 刘聪课题组合作揭示翻译后修饰调控帕金森病致病蛋白α-syn的液-固相转化与聚集的分子机制
α-突触核蛋白(α-synuclein,α-syn)的错误折叠及聚集是包括帕金森病(PD)、路易体痴呆(LBD)和多系统萎缩症(MSA)在内的一系列突触核蛋白病的主要病理特征。α-Syn在体内存在多种翻译后修饰(PTM),包括磷酸化、泛素化、糖基化等,其中磷酸化修饰最为常见,且与PD等疾病的发生、发展密切相关。然而,磷酸化α-syn致病的分子机制尚不清楚,磷酸化介导α-syn形成病理性聚集的分子机制和结构基础仍需进一步研究。
2020年7月31日,中国科学院上海有机化学研究所生物与化学交叉中心刘聪课题组与清华大学李艳梅课题组合作在Proc Natl Acad Sci USA.上发表文章Parkinson's disease-related phosphorylation at Tyr39 rearranges α-synucleinamyloid fibril structure revealed by cryo-EM,发现在帕金森病患者富集的α-syn 39位Tyr磷酸化修饰 (pY39) 对于α-syn的液-固相转化以及致病淀粉样聚集具有重要的调控作用,并进一步阐释pY39磷酸化介导α-syn形成病理性聚集体的分子机制和结构基础。
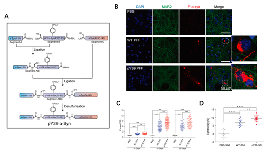
在该研究中,研究人员首先通过化学半合成的方法体外获得了高纯度、均一的 39位Tyr单位点磷酸化的 α-syn蛋白。与野生型α-syn相比,pY39 α-syn液-固相转变的动力学特征和聚集形式发生了改变。此外,细胞实验表明pY39 α-syn形成的致病淀粉样聚集体,对于神经元具有更强的细胞毒性,并能诱导神经元中更多的内源α-syn经历液-固相转化进而形成病理性蛋白聚集体(图1)。
图1. pY39 α-syn合成及病理性特征
为进一步研究pY39产生上述影响的原因,研究人员利用冷冻电镜(cryo-EM)技术解析了pY39 α-syn形成的两种具有不同堆叠模式的淀粉样聚集体(Twist-dimer和Twist-trimer)的高分辨结构(图2)。结果显示,pY39 α-syn形成了与未修饰的野生型α-syn完全不同的纤维结构。pY39的磷酸基团吸引α-syn 氨基端的多个Lys,形成一个包含有hydrophilic channel的淀粉样纤维的核心结构单元(fibril core)(图2)。Fibril core进一步通过疏水相互作用把α-syn前100个氨基酸残基全部组装形成目前已知的最大的α-syn原纤维结构(图2)。结构上的稳定性使pY39 α-syn的淀粉样纤维显示出更强大的耐受不同蛋白水解酶降解的能力,可能使pY39 α-syn 更难被细胞清除。
图2. pY39α-syn淀粉样聚集体冷冻电镜结构
综上,本工作探索了pY39翻译后修饰如何调控α-syn固-液相转化及其病理毒性。首次在原子分子水平揭示单位点磷酸化就能够介导全新的淀粉样蛋白聚集体结构的形成,拓展了翻译后修饰对于蛋白相分离调控研究的维度和深度,为翻译后修饰导致的蛋白相分离紊乱以及其在神经退行性疾病种的病理作用的研究提供了新思路。
附件下载: