PNAS | 刘聪/何凯雯课题组合作揭示α-syn家族性遗传突变导致帕金森病的机理
α-Syn通过液-固相转化形成的病理性淀粉样纤维聚集是帕金森病(Parkinson’s disease, PD)主要的病理标志。α-Syn病理性纤维的形成及其在细胞间的扩散与PD的发生与发展密切相关。家族遗传性PD中已有多个α-syn的常染色体显性遗传突变位点被发现。α-Syn不同点突变引起的家族性PD通常具备早发性且病程发展迅速等特点。中国科学院上海有机化学研究所生物与化学交叉中心刘聪课题组前期工作发现了不同位点的突变(如E46K,A53T等)及磷酸化修饰能够诱导α-syn形成有别于野生型(wild-type, WT)的病理纤维,为理解蛋白纤维的结构多态性以及相关疾病的高度异质性提供分子机制。然而,具有不同结构的α-syn病理性纤维是如何被选择性诱导产生?杂合体中同时存在的突变型和野生型α-syn在纤维形成中是否相互影响,如何解释家族性PD早发的病理特征?这些都是本领域未解决的重要科学问题。
近期,刘聪课题组与同单位何凯雯课题组合作,发现E46K突变纤维具有比WT纤维更强的病理毒性,能够在小鼠脑中诱导内源α-syn形成具有更快传播速度的病理性纤维,导致小鼠出现早发性运动缺陷。更为重要的是,E46K纤维可以通过cross-seeding(交叉接种)的方式,诱导WT α-syn形成E46K纤维结构,说明杂合体E46K突变可引起类似于纯合体突变的病理改变。相关工作为理解α-syn纤维结构的选择性以及家族性PD的致病机理提供了新的视角。该工作于2021年5月11日在线发表在Proceedings of the National Academy of Sciences of the United States of America上:
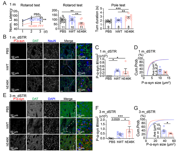
在本工作中,研究者首先构建了通过脑立体定位注射α-syn 病理性纤维的PD小鼠模型,发现E46K纤维能够引发小鼠早发性运动缺陷,且在小鼠脑内引发内源大量的α-syn病理性聚集体。相比于WT α-syn纤维,E46K纤维诱导内源性α-syn产生的纤维尺寸较小且更偏向于分布在神经元突触而非胞体,显示出更强的流动性和细胞间传播的能力(图1)。
图1 E46K纤维能够引发小鼠早发性运动缺陷,并且诱导内源性WT α-syn形成更多且尺寸更小的病理性纤维聚集。
更有意思的是,研究者发现在体外运用E46K纤维作为种子,能够有效的诱导WT α-syn形成E46K纤维的结构。进一步,研究者从注射E46K纤维的PD小鼠脑内直接提取出内源诱导聚集的α-syn纤维,并进行体外扩增。运用原子力显微镜表征发现E46K诱导小鼠脑内内源WT α-syn产生的纤维忠实拷贝了E46K纤维的结构。因此, E46K纤维能够通过cross-seeding作用把其病理构象传递给WT α-syn,共同引起PD的早发。目前,包括E46K在内的大部分α-syn的家族性突变是杂合突变,即在病人体内WT与突变型 α-syn共同存在。因此,本研究的发现在一定程度上改变了对于家族性PD的致病机理的理解(图2)。
图2 E46K家族遗传性帕金森病病理机制假说示意图。
附件下载: