Molecular Psychiatry | 上海有机所交叉中心陈椰林课题组揭示TDP-43功能缺失导致神经退行性疾病的机制
TDP-43是人体内一个DNA和RNA结合蛋白,由TARDBP基因所编码。它在细胞内的RNA转录、剪接、转运、翻译以及mRNA稳定性调节等过程中均发挥重要功能。研究者最早在肌萎缩性侧索硬化症(ALS,别称“渐冻人”)和额颞叶变性痴呆(FTLD)患者的脊髓、皮层与海马体样本中发现了TDP-43蛋白的异常聚集,随后在很多其他神经退行性疾病(包括阿尔茨海默病(AD),路易体病和亨廷顿病等)的患者脑中也发现了这种病理异常。领域内将上述多种存在TDP-43异常的神经退行性疾病综合考量,统称为“TDP-43蛋白病”(TDP-43 proteinopathy)。
目前,TDP-43蛋白病均缺少有效的治疗手段,具体致病机制不清,亟待深入探究,为未来开发针对性的临床干预手段提供理论支持。以阿尔兹海默症为例,约30-50%的患者脑内出现TDP-43病理异常,并且此类患者海马区萎缩的程度和认知功能下降的程度均更为严重。这说明TDP-43病理异常可能是促进该病恶化的一个重要原因。但是,TDP-43病理异常与海马区的退行性病变之间到底是什么样的逻辑联系?这个关键问题尚不清楚。
2021年10月25日,中国科学院上海有机化学研究所生物与化学交叉研究中心陈椰林课题组在国际学术期刊Molecular Psychiatry上发表了文章,题为“Loss of TDP-43 function underlies hippocampal and cortical synaptic deficits in TDP-43 proteinopathies”。该工作首次揭示了,TDP-43的正常生理功能是维持高级脑区内兴奋性神经元突触形态与功能的必要因素;而TDP-43的缺失足以导致海马和皮层突触的大量丢失,以及依赖于海马体的相关认知功能的受损。为了探讨该功能与TDP-43蛋白疾病之间的关系,该论文还检测了导致ALS/FTLD/AD风险的8个TDP-43突变。结果表明这些突变均为功能缺失性突变。这提示TDP-43维持突触能力的下降可能是这些突变导致此类疾病的原因。文章结论可总结为,TDP-43的功能缺失可能是导致TDP-43蛋白病中海马体突触退化的原因。
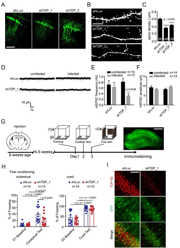
图1 特异性敲低小鼠海马区TDP-43后,神经元兴奋性突触密度降低和海马依赖性认知功能受损。
该工作通过大鼠海马体切片体外培养系统,结合在体基因敲低实验,系统地研究了TDP-43功能障碍对成熟的海马体与皮层内突触的影响及机制。结果显示,TDP-43敲低(KD),降低了体外和体内成熟突触的密度,并且影响其正常生理功能。在敲减TDP-43之后的体系内,回补野生型TDP-43蛋白可以挽救突触缺陷。但是,回补删除TDP-43的RNA结合功能域、或删除其蛋白相互作用功能域的截短突变体,则完全失去了该活性。而所有测试的8个增加疾病风险的TDP-43突变体均部分或者完全失去了该活性。尤为特别的是, M337V和A90V(唯一一个增加阿尔兹海默症风险的TDP-43突变)这两个突变体不仅不能回救TDP-43敲低而导致的突触缺陷,其过表达本身就能够妨碍内源性TDP-43的正常功能,而呈现出显性负性的效果。
该工作说明TDP-43对维持海马和皮层内成熟兴奋性突触的形态与功能是必要的,并揭示TDP-43功能缺失在TDP-43蛋白病的海马变性这一病理中起重要作用。该工作进一步发现TDP-43敲减导致的NMDA型谷氨酸受体蛋白水平的下降是诱导产生突触损伤的部分原因。该工作提示对TDP-43蛋白疾病的临床干预不能局限于清除胞浆内异常聚集的TDP-43蛋白,增强TDP-43的正常生理功能也是极为重要的,而增强NMDA受体的功能或许可以作为迟滞此类疾病中突触丢失的一个潜在策略。
中国科学院上海有机化学研究所生物与化学交叉研究中心陈椰林研究员、耿泱副研究员为文章的共同通讯作者,倪江霞、任永飞为文章的共同第一作者。该工作得到了交叉中心的张耀阳研究员、方燕姗研究员和刘南研究员的指导和支持。该研究工作在国家自然科学基金委、上海市科委、科技部国家重点研发计划和中国科学院资助下完成。
文章链接:https://www.nature.com/articles/s41380-021-01346-0
附件下载: